Monday February 2026

হটলাইন

কনটেন্টটি শেষ হাল-নাগাদ করা হয়েছে: সোমবার, ২২ জুলাই, ২০১৩ এ ১১:৫৮ AM

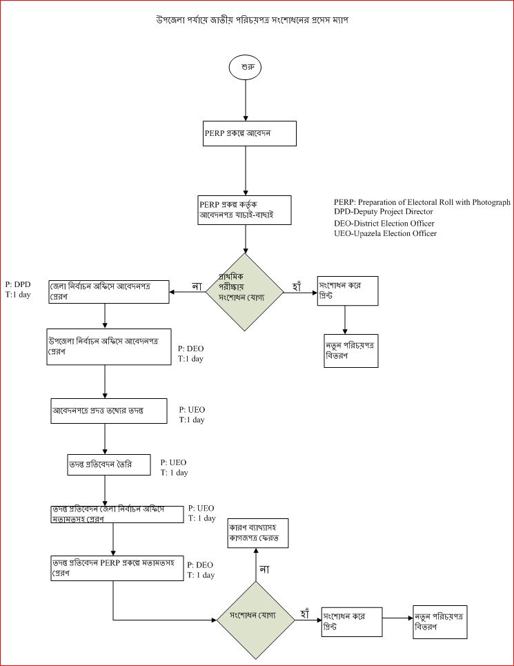
জাতীয় পরিচয়পত্র সংশোধন

কন্টেন্ট: সেবা এবং ধাপ

ফাইল ১

এক্সেসিবিলিটি

স্ক্রিন রিডার ডাউনলোড করুন